TL;DR
- Match-fixer Anton ‘SayLich’ Monetin confessed to most allegations during a live stream
- He denied key aspects of Morf’s investigation including the Alberkaaa recruitment story
- The confession revealed sophisticated betting operations across multiple tournament tiers
- Current anti-cheating measures like webcams are easily bypassed by fixers
- Monetin proposed creating his own integrity commission while admitting widespread corruption
Games and Esports Articles Dota 2
In a stunning development within the ongoing Dota 2 match-fixing investigation, Anton “SayLich” Monetin—the central figure implicated in Morf’s explosive video—chose an unconventional approach to address the mounting accusations against him. Rather than maintaining silence or issuing standard denials, the accused match-fixer appeared on another content creator’s live stream, engaging in an extended discussion about the allegations that shocked the esports community.
The broadcast proved exceptionally strange from start to finish. Monetin made no attempt to refute the core accusations or mount any meaningful defense of his actions. Instead, he openly discussed operational details of match-fixing schemes, including aspects that hadn’t been covered in the original investigative report. While he contested several significant elements of Morf’s findings—specifically denying the elaborate recruitment scheme involving Alberkaaa and disputing claims of Discord server infiltration—he never once asserted his own innocence throughout the entire conversation.
Critical perspective is essential when evaluating Monetin’s statements—he represents an entirely unreliable narrator with significant vested interests. Deeply implicated in serious misconduct, he likely seeks to embellish his own significance within the underground betting ecosystem. If Morf’s investigative conclusions hold validity, Monetin has demonstrated willingness to employ deception and manipulation to achieve his objectives. Consequently, despite his numerous admissions, viewers should approach his claims with substantial skepticism. Team Spirit manager Dmitry “Korb3n” Belov expressed identical reservations:
Establishing trust in Monetin’s account requires substantial corroborating evidence, particularly given his demonstrated greed and questionable intelligence. He appears willing to fabricate any narrative that might generate personal profit.
With these significant caveats established, let’s systematically examine the primary assertions made during his appearance:
There was no infiltrator in the team
Based on Anton’s detailed account, the individual portrayed as an “agent” in Morf’s video never actually infiltrated their operations. Instead, this person functioned as one of Monetin’s operational associates who decided to disclose everything following a personal disagreement with SayLich concerning $500. Monetin expressed confidence that he would face no repercussions within his professional circles due to these events: “Should anyone confront me directly, I’ll simply state that I committed no wrongdoing—I merely shared operational intelligence with my associate. The responsibility lies with him, not me—here’s his complete identification and residential information”.
The accused match-fixer additionally refuted allegations suggesting he exercised control over players or complete teams. He maintains that in most instances, professional competitors actively seek out betting syndicates independently, proposing to manipulate specific match outcomes. Typically, entire rosters don’t collaborate with fixers—rather, individual players or occasionally pairs of teammates participate independently. This arrangement lacks exclusivity provisions, enabling these players to potentially sell identical information to multiple betting groups simultaneously, which occasionally results in detection when bookmakers notice suspicious betting patterns.
There was no sex set up to recruit Alberkaaa
SayLich further asserted that several players implicated in the investigative video remain innocent—they might possess awareness of activities but never actively participated. Among these he specifically identified DM. He also comprehensively disputed the narrative surrounding Alberkaaa’s recruitment. Not only does the player allegedly maintain clean competitive record—”he demonstrates impregnable integrity, comparable to a Pudge hero accumulating 40,000 passive stacks”, according to Anton—but the entire account involving the female participant was fabricated.
The vocal recording featuring Alberkaaa was dramatically removed from its original conversational framework. This discussion involved his romantic partner and my acquaintance, featuring minimal humorous exaggeration. I’ll advocate for his innocence relentlessly: I retain complete conversation records, prepared to present them to cybercats organizational leadership. He never engaged in match-fixing activities. The segment discussing the player “prepared to undertake any action” referenced an entirely different competitive professional.
How much money they were making on match-fixing
When discussing financial aspects and wagering platform limitations, Anton demonstrated unusual eagerness to disclose operational specifics. He contends that matches within tier-4 competitive events and DPC qualification tournaments enable match-fixing operatives to generate approximately $1,000 per manipulated contest. At Elite Professional League caliber competitions—$2,000-3,000 per individual match. Dota 2 Champions League events yield around $10,000, while DPC tournament earnings fluctuate based on specific match circumstances and prevailing betting odds.
Competitors typically receive between 50-70% of profits generated from manipulated matches. However, occasional failures to deliver predetermined outcomes necessitate financial compensation. Within EPL-level competitions, outstanding debts approximate $2,000. Should this occur within Upper Division tournaments, repayment obligations escalate to $30,000.
He indicated they experienced periods generating substantial revenue alongside months producing minimal returns. The primary operational challenge involves bookmaker suspicion detection: “DPC qualification tournaments feature exceptionally restrictive betting limitations. Placing wagers totaling approximately $120 distributed across 50 separate accounts triggers automatic bet cancellation mechanisms for that specific match”.
Currently within Eastern European Lower Division competitions, approximately three organizations maintain completely clean rosters without any players involved in match-fixing. Among remaining teams exist competitors either currently participating or possessing historical involvement. Substantial community awareness exists regarding these activities. Even among Major tournament champions from recent competitive seasons, participants with historical match-fixing involvement remain active.
Throughout the discussion, Monetin addressed these serious allegations with casual professionalism, as though discussing routine business operations rather than confronting potential criminal conspiracy charges. For instance, he expressed frustration regarding Wildcard Gaming, who solicited his organization to wager on their victory, but subsequently “experienced catastrophic competitive failure”. “What incompetent organization operates in this manner, how is such performance even conceivable?!”, exclaimed SayLich.
D2CL stories and Luna-S9 bans
He additionally offered commentary concerning Dota 2 Champions League operations, including the incident resulting in competitive bans for ten players representing Luna Gaming and S9, receiving competitive suspensions during late 2022. Monetin asserts that nearly all competitors on those rosters genuinely lacked match-fixing involvement, consistent with their public statements, and their narrative regarding account sharing contained legitimate elements. Certain unidentified individuals still generated profits from these activities, though Anton declined to identify specific persons.
However, he simultaneously acknowledges extensive fraudulent activities within D2CL: circulating rumors that tournament participation slots were readily purchasable for $5,000-10,000, and elaborating on specific operational methodologies employed there, including advanced “smurfing” tactics featuring skilled players competing under anonymous team identities. The integrity protection protocols implemented by tournament administrators drew dismissive reactions from him:
Consequently, D2CL organizational leadership determined that preventing additional Luna-S9 scenarios necessitated mandatory webcam usage requirements. Did this actually resolve the underlying problem? Absolutely not. Competitors now simply position themselves before cameras simulating gameplay while actually viewing match broadcasts on separate displays. An individual can earn $500 hourly participating in this theatrical performance, merely observing screens and performing minimal mouse movements.
Professional Insight: The systematic evasion of webcam monitoring represents just one of numerous sophisticated techniques employed by contemporary match-fixing operations. Tournament organizers frequently underestimate the technical sophistication and creativity these groups employ to circumvent detection systems. Understanding these methods provides crucial insight into why traditional integrity measures often prove inadequate against determined, well-organized match-fixing networks.
Understanding match-fixing prevention requires recognizing that these operations function as sophisticated businesses employing advanced technical solutions. The gaming community’s Class Guide principles of strategic adaptation apply equally here—successful operations continuously evolve their methodologies.
The fraudster doesn’t like the work environment
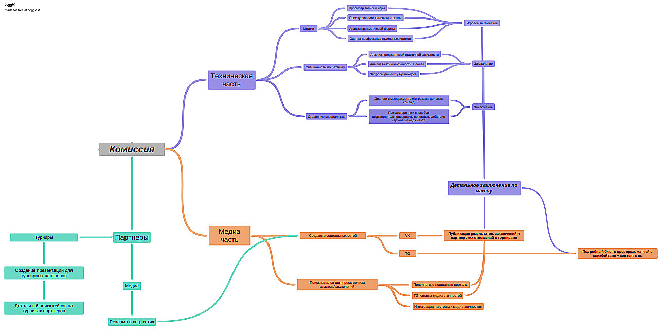
However, the most astonishing segment of the broadcast extended beyond his operational disclosures and unusual presentation style. Monetin revealed that leveraging his newfound public notoriety, he intends to execute a strategic pivot reminiscent of “black hat” cybersecurity practitioners transitioning to “white hat” roles working within information security for legitimate organizations. He “dislikes the operational instability”, referencing constant interpersonal tensions, persistent conflicts stemming from compensation disputes, and generally unfavorable working conditions. Consequently, he proposes establishing an Eastern European commission structurally similar to ESIC (which he characterized as “susceptible to bribery”).
The conceptual framework involves integrating both ethical and unethical betting specialists within a unified organizational structure, offering comprehensive services to tournament organizers. To prevent organizational protection of affiliated individuals, generate “media exposure cases” from identified incidents.
Our organizational foundation includes competitors possessing sophisticated understanding of match manipulation concealment techniques. We enable them to review competitive replays, analyze team communications, assess roster performance metrics when anomalous patterns emerge. Subsequent components involve betting market specialists. Specialized software exists tracking irregular betting patterns and line movement anomalies. We utilized these tools to monitor how matches become “compromised” through fixer activities.
We incorporate external specialists who engage with organizational management when requiring intelligence from competitive teams. These professionals seek evidentiary material either substantiating or refuting competitive integrity suspicions.
Relatively few match-fixing betting specialists operate within the ecosystem. Mutual recognition exists among participants. Within Eastern European competitive communities, approximately ten individuals comprise this network. They occasionally communicate to prevent operational conflicts, when one faction targets a specific team while another works the opposition. Thus, we can deliver comprehensive technical match analysis from our specialized operational perspective and technical knowledge.
The concluding organizational element involves media strategy implementation. We publicize our investigative findings throughout the competitive community, across media platforms, ensuring individuals cannot evade competitive responsibility. Valve demonstrates minimal engagement. When reporting HYDRA incidents, they respond: “We’ll address that matter eventually.” They exclusively suspend Chinese competitive organizations engaging in match-fixing during Major tournaments, generating $200,000-300,000 per manipulated match. Contemporary esports infrastructure fundamentally relies on bookmaker financial support currently, not concealing that these entities sponsor substantial competitive infrastructure. When recognizing they’re experiencing systematic exploitation, they express profound surprise. This explains the enforcement mechanisms behind these Chinese competitive suspensions.

Monetin even proposed requiring competitors undergo polygraph examination procedures. He believes utilizing specific “pharmaceutical preparations” would enable successful deception of these systems, thus “no match-fixing operative would consent to participation”. Anton remains convinced this methodology could guarantee tournament organizers that every competitive match maintains integrity. “How many dishonest organizations would persist if 90% faced competitive suspension?”, questions the individual who professionally organizes Dota 2 match-fixing operations.
I previously marketed this service concept to specific organizations, but they lacked awareness of my identity. I needed to demonstrate my operational knowledge and capabilities. Currently, thanks to Morf’s investigative work, that demonstration requirement no longer exists. The independent organizational concept has circulated for extended duration. Simply until this historical moment, minimal interest existed. Should bookmakers and viewership communities comprehend the actual market penetration of match-fixing activities, Dota 2 would experience competitive collapse. It would terminate as a premier esports title. All contemporary infrastructure receives bookmaker financial sponsorship, and approximately half of competitive organizations systematically exploit them, including Major tournament participants. I’ve never witnessed competitive scenarios comparable to Knights’ operational methodologies.
Following comprehensive review of these developments, I recalled the “ESIC whistleblower” narrative, exposed by Richard Lewis several months previously. The individual, Aleksey “Yarabeu” Kurlov, also previously engaged in match-fixing operations, but subsequently decided to “combat the systemic issue” and joined ESIC. According to his account, following initial engagement he became disillusioned with internal operational mechanics and organizational inefficiency—they demanded he substantiate his suspicions with concrete evidence rather than alleging match-fixing based on secondary screenshots and unverified rumors.
Consequently he determined to expose their alleged “extortion scheme”. During this process, he accused multiple competitors of match-fixing absent evidentiary support, allegedly engaged in organizational blackmail, and even asserted that during Lewis’s investigative efforts, he primarily sought personal publicity. What explains this psychological phenomenon involving serial match-fixers transforming into anti-corruption advocates?
Strategic Analysis: The gaming industry’s integrity challenges mirror broader competitive ecosystem issues. Understanding these dynamics requires the comprehensive approach outlined in our Complete Guide to systemic challenges. Professional competitors must recognize that weapon proficiency—as detailed in our Weapons Unlock strategies share conceptual frameworks with match-fixing prevention—both require sophisticated, multi-layered defensive systems.
In a stunning display of brazenness, Anton “SayLich” Monetin discussed the match-fixing allegations against him with the casual demeanor of someone reviewing quarterly reports. His approach suggested these were routine business matters rather than criminal activities. For instance, he expressed genuine outrage toward Wildcard Gaming, who allegedly requested his betting group support their victory but then suffered a humiliating defeat. “What kind of operation runs like that? How is this even possible?!” Monetin exclaimed during the stream.
Professional match-fixers typically employ sophisticated bankroll management strategies, carefully calculating bet sizes across multiple accounts to avoid detection while maximizing returns from predetermined outcomes.
Monetin also provided extensive commentary on the Dota 2 Champions League, specifically addressing the incident that resulted in 10 players from Luna Gaming and S9 receiving bans in late 2022. According to Monetin’s version of events, nearly all roster members were genuinely uninvolved in match-manipulation, exactly as they maintained throughout their defense. The account-sharing explanation they provided was accurate, though someone still profited from the situation without Monetin identifying the individual.
He further confirmed widespread fraudulent activity within D2CL, sharing rumors that tournament participation slots could be easily purchased for $5,000-$10,000. He detailed various schemes employed, including high-level “smurfing” where skilled competitors participate under anonymous team identities. The integrity measures implemented by tournament administrators drew particular scorn from him:
Following the Luna-S9 controversy, D2CL administration mandated webcam usage for all participants. Did this effectively prevent cheating? Absolutely not. Competitors now simply position themselves before cameras while actually viewing the match broadcast on their monitors. Individuals can earn $500 per hour for this theatrical performance, merely observing screens and manipulating their peripherals.
Advanced match-fixing detection requires behavioral analysis beyond simple camera monitoring, including input pattern recognition and real-time performance analytics to identify suspicious activity patterns.
However, the most extraordinary segment of the broadcast wasn’t Monetin’s candid discussion of his operations. The accused match-fixer revealed plans to emulate the cybersecurity industry’s “black hat to white hat” career trajectory, transitioning from match-fixing to anti-corruption efforts. He expressed dissatisfaction with the “volatility” of his current profession, citing constant tension, recurring disputes over profit distribution, and generally poor working conditions. Consequently, he aims to establish a commission resembling ESIC (which he characterized as “susceptible to bribery”).
His concept involves integrating both legitimate and illegitimate betting specialists within a unified framework that would provide services to competition organizers. To prevent organizational protection of affiliated individuals, he proposes creating high-profile “media investigations” from suspected cases.
Our proposed structure incorporates competitors who comprehend how to manipulate matches undetected. These individuals analyze match recordings, review team communications, assess squad form and individual performances when anomalous situations occur. The secondary component involves wagering specialists utilizing specialized software that monitors irregular odds and betting line fluctuations. We previously employed this technology to identify matches being compromised by fixing networks.
Additionally, we include external consultants who communicate with management when requiring intelligence from organizations. These specialists gather evidence to either confirm or refute suspicions of match manipulation.
The match-fixing betting community remains relatively small with interconnected relationships. Within the Eastern European competitive scene, approximately 10 individuals comprise the core network. They occasionally coordinate to prevent operational conflicts when different groups target opposing teams. Thus, we could provide comprehensive technical assessment of competitions from our specialized perspective and expertise.
The concluding element involves media strategy. We publicize our investigations throughout the community and media outlets, ensuring individuals cannot evade accountability. Valve demonstrates minimal concern regarding these issues. When reporting HYDRA-related concerns, they respond with “We’ll address this eventually.” They exclusively sanction Chinese squads manipulating matches during Majors, where earnings reach $200,000-$300,000 per event. Competitive gaming currently relies heavily on bookmaker funding—it’s widely acknowledged they sponsor most ongoing events. When these organizations recognize they’re being systematically defrauded, their reaction demonstrates genuine shock. This external pressure prompted the Chinese competitive bans.
Common investigative pitfalls include over-reliance on circumstantial evidence, failure to establish clear financial trails, and inadequate protection of whistleblower identities throughout corruption investigations.
Monetin even proposed subjecting competitors to polygraph examinations. He suggested that passing such tests would require pharmacological intervention, therefore “no match-fixer would consent to participation.” Anton believes this methodology could guarantee organizers that every competition remains uncontaminated. “How many dishonest organizations would persist if 90% faced disqualification?” questioned the individual who orchestrates match-manipulation schemes professionally.
I previously presented this service concept to various organizations, but they lacked awareness of my identity and credentials. I needed to authenticate my background and knowledge. Currently, thanks to Morf’s exposure, that verification process becomes unnecessary. The independent oversight organization concept has existed for considerable duration. Previously, no stakeholders demonstrated interest in its implementation. Should bookmakers and spectators discover the actual prevalence of match-manipulation within the marketplace, Dota 2 would simply collapse as a competitive title. Bookmaking corporations sponsor virtually everything, while nearly half of competing organizations defraud them, including during Major tournaments. I’ve never witnessed anything comparable to the Knights organization’s activities.
Following this extraordinary presentation, I recalled the “ESIC whistleblower” case uncovered by Richard Lewis several months prior. The individual, Aleksey “Yarabeu” Kurlov, previously engaged in match-manipulation before deciding to “combat the issue” by joining ESIC. According to his account, he eventually became disillusioned with the organization’s internal operations and ineffectiveness—they demanded he substantiate suspicions with concrete evidence rather than allegations based on secondary documentation and hearsay.
Consequently, he decided to expose their alleged “extortion scheme.” During this process, he accused multiple competitors of match-manipulation without evidence, allegedly extorted an organization, and even claimed that Lewis’s investigative efforts actually constituted attempts to appropriate attention. What explains this phenomenon of notorious match-fixers transforming into anti-corruption advocates?
Effective whistleblower protection requires implementing secure communication channels, legal representation guarantees, and transparent investigation processes to prevent retaliation against individuals exposing corruption.
Action Checklist
- Verify all match-fixing claims through multiple independent sources before forming conclusions
- Report suspicious betting patterns or player behavior to tournament organizers immediately
- Advocate for enhanced detection systems beyond basic webcam monitoring
- Support independent integrity organizations with transparent operational methodologies
- Implement multi-factor authentication for tournament participants including hardware verification and behavioral biometrics
- Establish independent oversight committee with betting market monitoring capabilities
- Develop standardized investigation protocols for match-fixing allegations
- Create secure whistleblower reporting system with legal protection guarantees
No reproduction without permission:SeeYouSoon Game Club » “Solo is like a second dad to me. I have nothing to hide from him”. RAMZES and Solo about their friendship and playing together
